純正パーツカタログよりご注文又はお見積
YAMAHA MarineJet  2003年式  FX140 MJ-FX1000A/WHITE > オイルポンプ

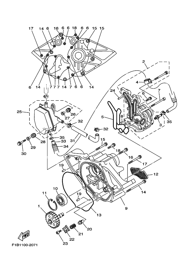
見出番号

部品番号

部品名

数量

1

60E-13360-00

DRIVEN GEAR ASSY

2

60E-13300-01

オイルポンプアセンブリ

3

60E-13185-00

BOLT, BREATHER

4

90462-08019

CLAMP

5

60E-13563-00

GASKET

6

97513-06525

ボルト,ウイズ ワツシヤ-

7

90119-08067

ボルト,ウイズワツシヤ

8

93606-12019

ピン,ダウエル

9

60E-13327-10-94

カバ-,ポンプギア

10

93306-30441

BEARING

11

99009-52500

サークリツプ

12

60E-13411-01

ストレ-ナ,オイル

13

93211-95001

O-リング

14

90119-08045

BOLT, WITH WASHER

15

90119-08034

ボルト,ウイズワツシヤ

16

90119-08043

BOLT, WITH WASHER

17

97513-06555

ボルト,ウイズワツシヤ

18

97513-06535

BOLT, WITH WASHER

19

93608-16M16

ピン,ダウエル

20

60E-13483-00

PLUNGER, RELIEF

21

4WM-13484-00

SPRING, RELIEF

22

90214-06029

WASHER, CLAW

23

91317-06016

BOLT

24

93606-25M00

PIN, DOWEL

25

60E-11164-00

SEPERATOR, OIL

26

6A0-82317-00

ダンパ,イグニツシヨンコイル

27

624-42542-00

PIPE

28

6A0-82317-00

ダンパ,イグニツシヨンコイル

29

624-42542-00

PIPE

30

90119-06M65

BOLT, WITH WASHER

31

60E-11126-01

パイプ,ブリ-ザ 3

32

90467-170A0

CLIP

33

60E-11125-02

パイプ,ブリ-ザ 4

34

90446-17M75

HOSE

35

90467-110A1

クリツプ